7790必发集团
0791-83983112/0791-83955307
首页
走近7790必发集团
7790必发集团简介
组织机构
部分职能
生长历程
资讯中心
向导眷注
集团动态
下层动态
清静生产
视频中心
营业领域
危害评估
都会建设
房产开发
投资融资
资产管理
党团建设
党建
团建
工会
运动专题
纪检监察
廉政建设
普法专栏
信访举报
招标采购
招标通告
中标公示
资产招租
企业文化
文化纲要
企业宣传片
精神文明建设
洪路先锋·云学堂
联系7790必发集团
联系方法
人才招聘
首页
走近7790必发集团
7790必发集团简介
组织机构
部分职能
生长历程
资讯中心
向导眷注
集团动态
下层动态
清静生产
视频中心
营业领域
危害评估
都会建设
房产开发
投资融资
资产管理
党团建设
党建
团建
工会
运动专题
纪检监察
廉政建设
普法专栏
信访举报
招标采购
招标通告
中标公示
资产招租
企业文化
文化纲要
企业宣传片
精神文明建设
洪路先锋·云学堂
联系7790必发集团
联系方法
人才招聘
下属公司
招标采购
-
Bidding
招标通告
中标公示
资产招租
首页
>
招标采购
>
招标通告
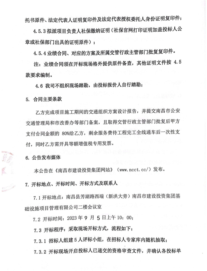
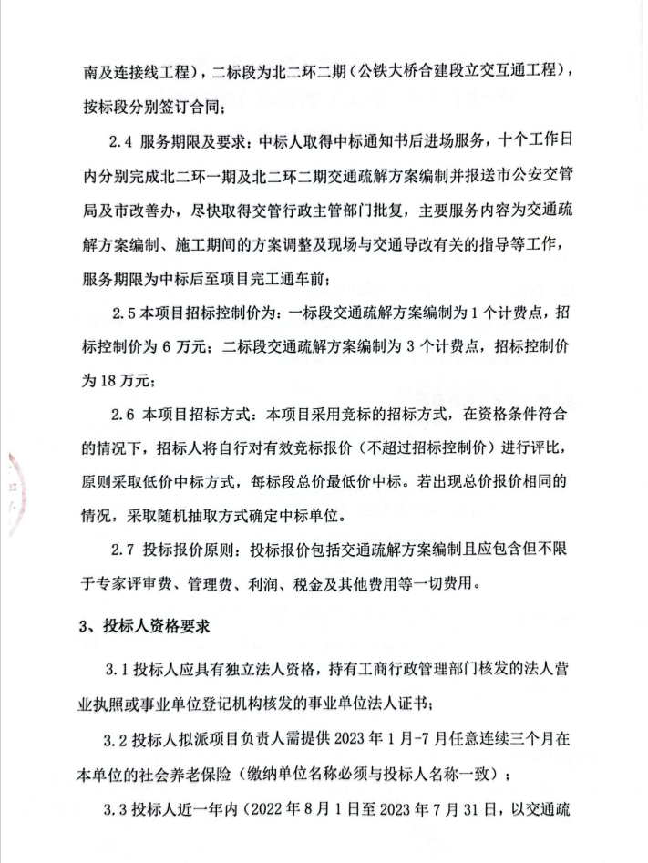
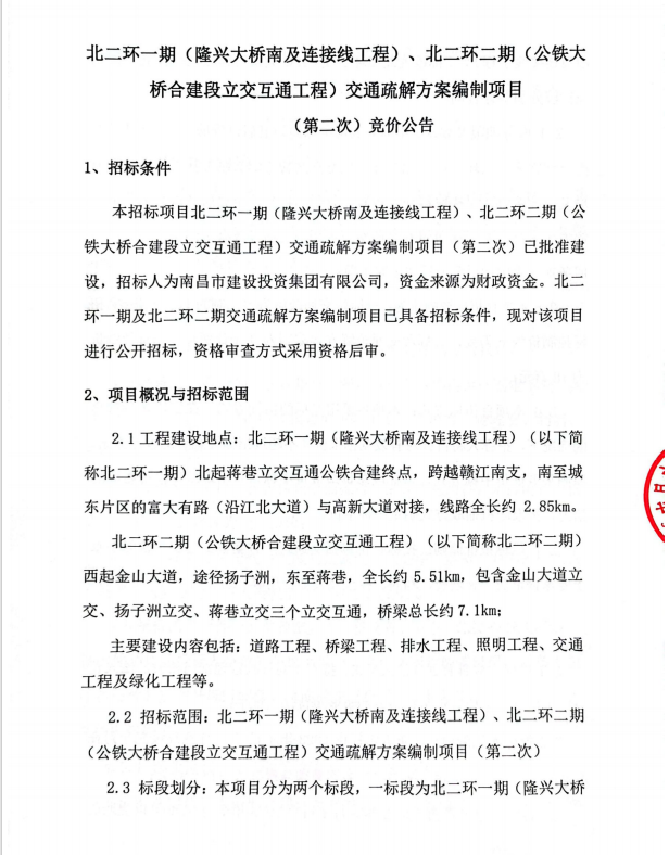
北二环一期(隆兴大桥南及毗连线工程)、北二环二期(公铁大桥合建段立交互通工程)交通疏解计划体例项目(第二次)竞价通告
日期:2023-08-30
附件二(1).docx
附件一(1).docx
上一篇:
北二环一期(隆兴大桥南及毗连线工程)、北二环二期(公铁大桥合建段立交互通工程)交通疏解计划体例项目竞价通告
下一篇:
北二环下庄湖桥(秀先路至金山互通段)全历程造价咨询服务单位项目招标通告
返回列表页
OA系统
官方微信
在线留言
返回顶部
网站地图