7790必发集团
0791-83983112/0791-83955307
首页
走近7790必发集团
7790必发集团简介
组织机构
部分职能
生长历程
资讯中心
向导眷注
集团动态
下层动态
清静生产
视频中心
营业领域
危害评估
都会建设
房产开发
投资融资
资产管理
党团建设
党建
团建
工会
运动专题
纪检监察
廉政建设
普法专栏
信访举报
招标采购
招标通告
中标公示
资产招租
企业文化
文化纲要
企业宣传片
精神文明建设
洪路先锋·云学堂
联系7790必发集团
联系方法
人才招聘
首页
走近7790必发集团
7790必发集团简介
组织机构
部分职能
生长历程
资讯中心
向导眷注
集团动态
下层动态
清静生产
视频中心
营业领域
危害评估
都会建设
房产开发
投资融资
资产管理
党团建设
党建
团建
工会
运动专题
纪检监察
廉政建设
普法专栏
信访举报
招标采购
招标通告
中标公示
资产招租
企业文化
文化纲要
企业宣传片
精神文明建设
洪路先锋·云学堂
联系7790必发集团
联系方法
人才招聘
下属公司
招标采购
-
Bidding
招标通告
中标公示
资产招租
首页
>
招标采购
>
资产招租
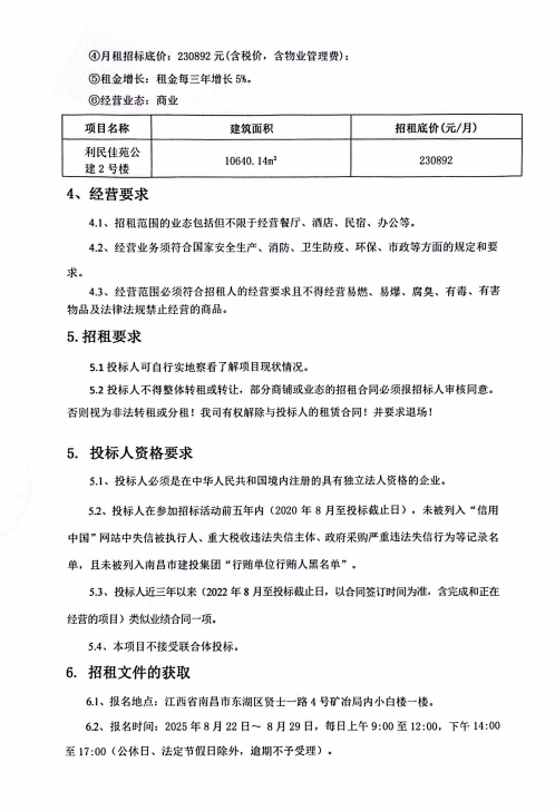
7790必发集团置业资产租赁项目衡宇租赁权招租通告
日期:2025-08-22
上一篇:
7790必发集团置业资产租赁项目(20250806)招租通告
下一篇:
7790必发集团置业资产租赁项目(20250807)招租通告
返回列表页
OA系统
官方微信
在线留言
返回顶部
网站地图